1)合同能源管理(Energy Management Contract)
70年代在西方发达国家开始发展起来一种基于市场运作的全新的节能新机制。合同能源管理不是推销产品或技术,而是推销一种减少能源成本的财务管理方法。其经营机制是一种节能投资服务管理;客户见到节能效益后,EMC公司才与客户一起共同分享节能成果,取得双嬴的效果。
2)合同能源管理公司(EMC公司)
EMC公司即国外简称能源服务公司ESCO(Energy Service Companies):基于合同能源管理EMC机制运作、以赢利为直接目的的专业化“节能服务公司” 。其在美国、加拿大和欧洲,ESCO已发展成为一种新兴的节能产业。
合同能源管理的内涵

合同能源管理的三种型式
节能效益担保型:通过中投保对节能项目的节能收益进行担保,促使客户进行投资或得到银行贷款而实施了节能项目。
节能效益分享型:能源服务公司对节能项目进行投资,通过节能效益的分享来收回节能投资公司的投资。
能源托管型:通过对节能项目进行能源费用的托管,来收回节能投资公司的先期节能投资费用。


合同能源管理周期很长,对一个公司的挑战和考验是非常高的,对技术、成本控制、运营管理、综合协调能力要求是非常高的,任何一个环节出问题,最终带来的问题都会影响到系统的执行。
合同能源管理的关键步骤
能源审计
节能改造方案设计。有针对性的解决原有系统的问题,其次在原有系统实现能效的提升。
能源管理合同的谈判与签署。合同的谈判从09年到现在有十多个项目,每一次对合同都很伤神,尤其在回款阶段出现一些问题,合同的签订是非常严谨的。
项目融资
施工、安装及调试
运行改进、保养和维护
节能及效益保证
国家对合同能源管理的文件
《十一五重大节能工程》
——P89(十)推广合同能源管理市场化机制,提高节能技术服务中心的服务水平和市场竞争力。
《国务院加强节能工作的决定》
——P195(十八)加快推广合同能源管理,推进企业节能技术改造。
《千家企业节能行动实施方案》
——P202(四):重点推广合同能源管理,为千家企业节能改造提供诊断、融资、设计、改造、运行、管理“一条龙”服务。
《国务院关于做好建设节约型社会近期工作重点的通知》
——P212(8):推行合同能源管理和节能投资担保机制,为企业实施节能改造提供服务。


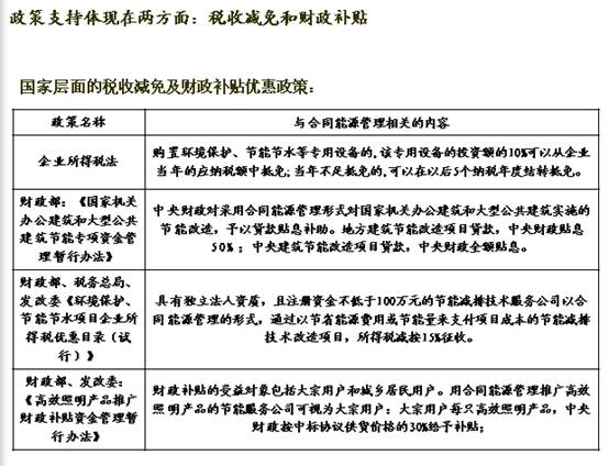
税收优惠政策是在国家备案









案例分析:
合同能源管理效益分析
采用合同能源管理,业主初投资将减少3050万元
采用合同能源管理在生命周期内节约6500万费用
较常规空调系统可节约能源35%以上,年节约用电量20万kWh,减少天然气消耗量47万m3
年节能量折合标煤约3000吨,减少二氧化碳排放量约6800吨/年,节约用水量约15万m3/年
采用合同能源管理,专业能源服务公司将为园区提供更专业、可靠、便捷的服务
遇到的困难
理解尚少,宣传推介工作量大弯路多
报建麻烦,完全转移于合同能源管理企业
融资成本,扣除通胀后实际收益率下降
风险较大,各环节风险均由投资公司承担
运管量大,全程维护维修并保持高效运转
潜在问题,现金流迟于预期会带来风险