加入收藏
|
网站地图
|
联系我们
|
简体中文
|
English
|
首页
联合会动态
工作动态
宣传杂志
政策法规
政策法规
重要通知
行业标准
国家标准
地方标准
行业资讯
行业新闻
技术应用
职称申报
政策法规
结果公示
监督投诉
人才交流
招聘信息
求职信息
关于联合会
联合会简介
党建工作
荣誉资质
信息公开
人才招聘
联系我们
首页
联合会动态
工作动态
宣传杂志
政策法规
政策法规
重要通知
行业标准
国家标准
地方标准
行业资讯
行业新闻
技术应用
职称申报
政策法规
结果公示
监督投诉
人才交流
招聘信息
求职信息
关于联合会
联合会简介
党建工作
荣誉资质
信息公开
人才招聘
联系我们
我的位置:
首页
>
政策法规
>
政策法规
政策法规
政策法规
重要通知
政策法规
政策法规
重要通知
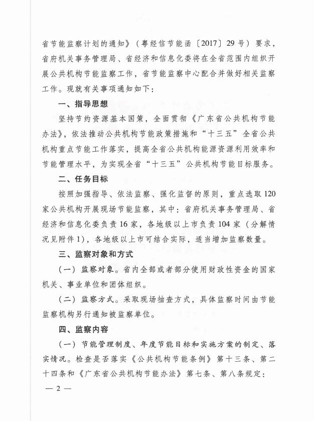
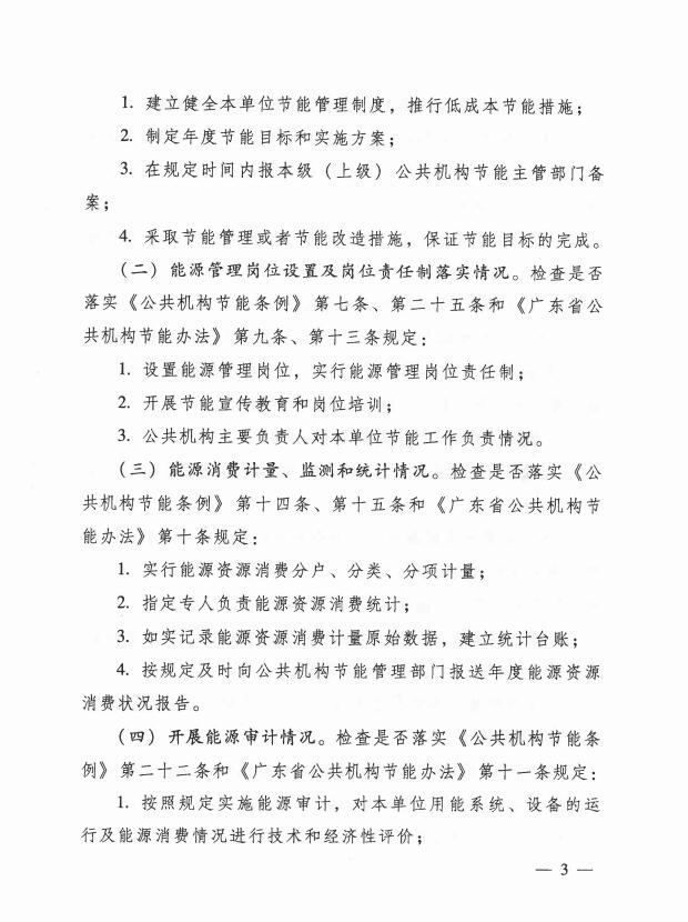
广东省人民政府机关事务管理局 广东省经济和信息化委员会关于开展2017年公共机构节能监察工作的通知
作者:
admin
来源:广东省经济和信息化委员会
阅读量:
时间:2012-05-28
广东省人民政府机关事务管理局 广东省经济和信息化委员会关于开展2017年公共机构节能监察工作的通知
上一篇:
广东省经济和信息化委关于公布2017年全省两化融合管理体系贯标试点企业名单的通知
下一篇:
市经贸信息委关于转发推荐第一批绿色制造体系建设示范名单的通知
0755-25597819