一、产业规模不断扩大 加速成为支柱产业
中国正处于工业化、城镇化加快发展阶段,长期能源需求仍将不断增加,节能减排压力巨大,因此各级政府高度重视节能减排工作。2012年,中国环保投资达到8000多亿元,环保投资占GDP的比例为1.59%;国内节能环保产业总产值达2.8万亿元,较2008年翻一番,年复合增长率达到30%。

“2013中国环保上市公司峰会”发布的报告显示,我国环保产业中,水处理行业中生活污水处理整体起步较早、市场发展比较成熟,但在工业废水处理方面仍需进一步扩大市场;大气治理行业虽已具有一定规模,但专业化程度需加强。
《“十二五”节能环保产业发展规划》提出,到2015年,国内节能环保产业总产值将达4.5万亿元,年均增长15%以上。其中,节能服务业总产值可突破3000亿元;产业废物循环利用市场空间巨大;城镇污水垃圾、脱硫脱硝设施建设投资可超过 8000 亿元,环境服务总产值将达5000亿元。
二、国家强力推动节能减排降碳 必将有力拓展产业发展空间
国家“十二五”经济和社会发展规划纲要确定了全国单位GDP能耗降低16%、单位GDP二氧化碳排放降低17%、化学需氧量、二氧化硫、氨氮、氮氧化物等主要污染物排放总量分别削减8%至10%的目标,能源发展“十二五”规划明确了能源消费总量控制在40亿吨标准煤。“十二五”前三年,全国单位GDP能耗和二氧化碳排放累计降幅分别为“十二五”目标的54.3%和59.4%,没有达到进度要求,氮氧化物削减严重滞后,节能减排降碳形势十分严峻。为此,国家正在采取一系列刚性措施,加大对节能改造、实施污染治理重点工程、城镇环境基础设施等方面的投资力度,强化价格、税收、补贴等的激励和导向作用,并将陆续出台扩大节能环保和再生品消费的具体政策举措。针对当前频发的雾霾天气,国务院作出专门部署,颁布出台《大气污染防治行动计划》,明确要求京津冀、长三角、珠三角等区域要于2015年底前基本完成燃煤电厂、燃煤锅炉和工业窑炉的污染治理设施建设与改造;全面整治燃煤小锅炉,加快重点行业脱硫、脱硝、除尘改造工程建设,推进挥发性有机物污染治理;到2017年,力争实现煤炭消费总量负增长。节能减排降碳的严峻形势倒逼节能环保产业发展提速。
三、重点省市加快推动节能环保产业发展
为把握机遇促进产业快速发展,国内各省(市)纷纷出台“十二五”产业规划,明确规模发展目标。江苏提出了形成8500亿元产业规模的发展目标,“十二五”末产业规模目标超过5000亿元的省(市)还包括浙江、广东、山东、北京等。

其中,北京、广东明确提出,到2015年将节能环保产业培育成为新的支柱产业。

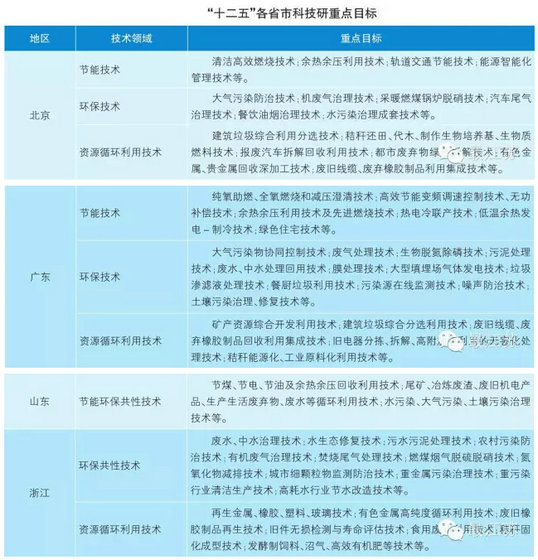
各省(市)均致力于加强科技引导,提升节能环保自主创新能力,带动产业发展。北京、广东、山东、浙江等地均出台了具体的规划方案。

四、十八届三中全会开启节能环保产业发展机遇期
《中共中央关于全面深化改革若干重大问题的决定》提出建立系统完整的生态文明制度体系,实行最严格的源头保护制度、损害赔偿制度、责任追究制度,完善环境治理和生态修复制度,用制度保护生态环境。
1、市场机制建设进一步推进。《中共中央关于全面深化改革若干重大问题的决定》中提到加快完善现代市场体系,就节能环保产业而言,是指建立统一开放、竞争有序的市场环境,加快形成企业自主经营、公平竞争的现代市场体系。政府将在加强生态管制的基础上,让市场去决定各种产业和技术的市场份额。
2、鼓励民营和社会资本进入。《中共中央关于全面深化改革若干重大问题的决定》提出,建立吸引社会资本投入生态环境保护的市场化机制。未来,我国将通过政策创新、制度创新以及投资创新,鼓励社会资本进入节能环保产业,更多借助市场力量促进其发展。
3、节能环保成效将纳入考核。《决定》强调,完善发展成果考核评价体系,纠正单纯以经济增长速度评定政绩的偏向,加大资源消耗、环境损害、生态效益、产能过剩、科技创新、安全生产、新增债务等指标的权重。相关指标纳入考核体系,将进一步提高各地对节能环保的重视,产业发展政策环境更趋利好。